
一、薄膜铌酸锂(LNOI)调制器芯片与先进AI芯片深度结合的可行性依据
1.1 可行性核心结论
薄膜铌酸锂 ( LNOI) 调制器芯片与先进AI芯片完全可以深度结合 ,形成智能型AI-LNOI调制器 ,且无原理性障碍 ,已有明确的 学术验证与产业落地路径,核心支撑如下:
1. 工艺完全兼容:LNOI调制器的晶圆制备、光刻、刻蚀、镀膜等前端工艺与先进CMOS工艺(7nm/5nm/3nm AI芯片制程) 完全兼容,二者洁净间标准、加工精度要求匹配,可在同一条先进晶圆代工线完成前端加工;封装工艺(倒装焊、引线键 合、气密性封装)与AI芯片的CoWoS、CPO(共封装光学)3D封装技术100%适配,现有成熟产线可升级后实现量产。
2. 功能强互补性:LNOI调制器的核心优势是超高速(100GHz+)、低功耗、低损耗、高线性度,是AI算力集群超高速光互 联、光电融合AI计算的核心器件,但天然存在偏置点漂移、调制非线性、环境敏感性强、带宽随温度波动等商用痛点;而AI 芯片(低功耗NPU/高端GPU)可通过机器学习算法实现调制器的自适应、自校准、自优化控制,同时二者结合可构建“电 子逻辑控制+光子并行计算”的光电融合AI架构,突破传统电子AI芯片的“内存墙”“功耗墙”,能效比可提升10~100倍。
3. 产业与学术验证充分:英伟达、谷歌等巨头已将LNOI调制器列为下一代CPO光引擎的核心方案,用于AI算力集群的高速光 互联;上海交大、哈佛大学、曦智科技等团队已完成LNOI调制器阵列与AI芯片集成的光子计算芯片流片验证,实现了 MNIST手写数字分类超95%的准确率,Q.ANT已推出基于LNOI的商用光子AI处理器,技术成熟度已跨越实验室验证阶段, 进入量产导入期。

1.2 产品核心定义与两大结合模式
本方案定义的智能型AI薄膜铌酸锂调制器 ,并非简单的 “AI芯片+调制器”物理拼接 ,而是通过异质集成技术 ,将LNOI电光调 制器光子芯片与CMOS工艺AI芯片深度融合,实现光电协同的一体化器件,分为两个成熟度梯度的产品形态:
|
产品形态 |
核心架构 |
核心智能功能 |
应用场景 |
量产成熟度 |
|
基础智能型 (CPO光互联 主流方案) |
LNOI调制器芯片 + 低功耗边缘AI NPU芯 片 异质集成 |
AI驱动的自适应偏置点锁定、调制非线 性补偿、带宽动态调谐、链路损伤预均 衡、故障自诊断与自愈 |
800G/1.6T/3.2T AI 算力集群光模块、 CPO光引擎、6G AI 原生通信系统 |
2026年已进入 量产导入期,可 快速落地 |
|
进阶智能型 (光电融合AI 计算芯片) |
LNOI调制器阵列光子 芯片 + 高性能AI计算 芯片(GPU/NPU) 3D异质集成 |
AI芯片负责神经网络训练/推理调度、 权重更新、非线性激活计算;LNOI调 制器阵列负责超高速、低功耗的光矩阵 乘加运算,实现“存-算-传”一体化光 电融合AI计算 |
AI大模型训练/推理 加速、科学仿真、实 时图像处理 |
已完成流片验 证,2027- 2028年进入量 产阶段 |
二、核心架构与生产制备原理图
2.1 系统功能原理图
(1)基础智能型AI -LNOI调制器系统原理图
(2)进阶智能型光电融合AI计算芯片系统原理图
2.2 异质集成结构剖面图(量产主流方案)
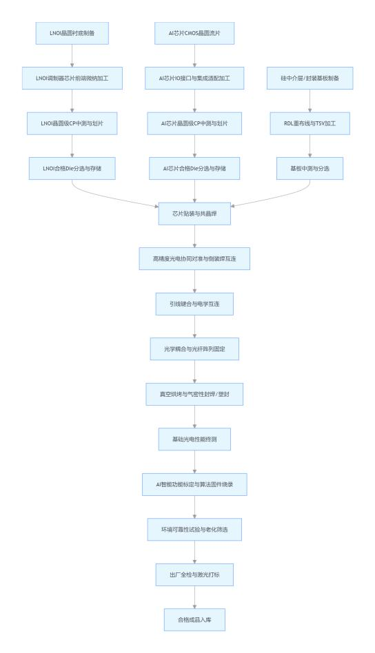
2.3 全生产制备流程总框图
三、完整生产制备工艺流程(量产级封装异质集成方案)
本流程基于基础智能型AI-LNOI调制器 (当前可量产主流方案) 制定, 100%复用原有LNOI调制器制备工艺,核心新增异质集 成与智能标定工序,分为6大核心阶段,全程在ISO 4级/5级洁净间内完成。
3.1 前置并行工序:双芯片晶圆制备与加工
本阶段两条产线并行推进,完全复用成熟工艺,无新增技术壁垒。
1. LNOI调制器晶圆全流程制备:完全复用前序文档的5大核心工序,包括LNOI晶圆衬底制备、芯片前端微纳加工、晶圆级中
测与划片,最终产出合格的LNOI调制器裸Die,核心要求如下:
晶圆尺寸:优先6/8英寸,匹配先进CMOS线与封装线规格;
芯片设计:预留适配异质集成的电极焊盘、对准标记,优化电极布局与倒装焊焊盘间距;
性能指标:波导传输损耗<0.2dB/cm,电光带宽≥100GHz,单端耦合损耗<0.5dB。
2. AI芯片CMOS晶圆制备与适配加工:采用成熟CMOS工艺(28nm/14nm/7nm,依算力需求选型)完成AI NPU芯片流片, 核心适配优化如下:
算法固件:内置调制器自适应偏置控制、非线性补偿、链路均衡专用AI算法模型;
硬件适配:优化IO接口布局,预留与LNOI调制器、硅中介层匹配的倒装焊焊盘,设计专用的高速射频接口、ADC/DAC采集通道、偏置电压输出通道;
低功耗优化:采用边缘AI低功耗设计,静态功耗<1W,适配光模块/CPO封装的散热限制。
3. 硅中介层/封装基板制备:同步制备适配双芯片集成的硅中介层(高端方案)或BT树脂封装基板(低成本方案),完成RDL 重布线层、TSV硅通孔、焊盘加工,实现LNOI芯片与AI芯片的高密度互连,阻抗匹配50Ω。
3.2 晶圆级中测与划片分选
本阶段为原有工艺的升级,核心是实现双芯片的参数匹配筛选:
1. LNOI芯片CP测试:完成光学插入损耗、消光比、半波电压、电光带宽等全参数测试,按性能参数分级,标记合格Die;
2. AI芯片CP测试:完成核心算力、接口功能、功耗、ADC/DAC精度等全参数测试,筛选合格Die;
3. 参数匹配分选:将性能参数匹配的LNOI芯片与AI芯片配对分组,确保后续智能标定的一致性,提升量产良率;
4. 晶圆减薄与划片:分别对两片晶圆完成背面减薄(LNOI晶圆减薄至100~200μm,AI芯片晶圆减薄至50~100μm),采用激 光隐形切割完成划片裂片,分选合格Die,氮气柜密封存储。
3.3 核心工序:异质集成封装(与普通LNOI调制器的核心差异)
本阶段是实现双芯片深度融合的核心 ,在原有LNOI封装工艺基础上 ,新增异质集成专属工序 ,全程在百级洁净间、恒温恒湿、 防静电环境下完成。
1. 芯片高精度贴装
- 采用高精度共晶焊机,将配对好的LNOI调制器芯片、AI芯片精准贴装到硅中介层/封装基板的对应位置,贴装位置偏差<±5μm;
- 采用AuSn共晶焊工艺(高端方案)或银胶固化工艺(低成本方案),共晶焊空洞率<5%,保证良好的接地、散热与机械强度,避免芯片翘曲。
2. 高密度倒装焊互连
- 采用高精度热压倒装焊机,完成LNOI芯片、AI芯片与硅中介层的倒装焊互连,焊球直径10~30μm,对位精度<±1μm;
- 核心管控:严格控制键合温度、压力与时间,避免芯片开裂、焊球短路,降低互连寄生电感,保证高频信号完整性,键合良率>99.9%。
3. 引线键合与低频互连
采用金丝球焊机,完成芯片与管壳引脚、射频接头的引线键合,金丝直径17~25μm, 键合线长度<300μm, 降低高频寄生参数;
接地电极采用多根金丝并联键合,降低接地电感,提升高频性能,键合后完成拉力测试,键合线拉力>5gf, 剔除虚焊、塌丝不良品。
4. 光学耦合封装
采用纳米级六轴主动对准平台,完成光纤阵列(FA)与LNOI芯片输入/输出端的主动对准,耦合至光功率最大值后,先通过UV固化胶预固定,再采用激光焊接完成硬固定,避免胶水老化导致的功率漂移;
核心管控:高低温循环后插入损耗变化<0.3dB, 保证长期工作稳定性。
5. 气密性封装
对完成互连与耦合的器件进行120℃真空烘烤24h, 彻底去除腔体内部水汽与有机溶剂残留;
在氮气保护手套箱内(水氧含量<1ppm),采用平行封焊/激光封焊完成气密性封装,氦质谱检漏漏率<1×10⁻⁸atm ·cc/s; 民用低成本方案可采用环氧树脂塑封工艺。
3.4 智能功能标定与成品终测
本阶段为新增专属工序,核心是完成AI算法与调制器的适配标定,实现智能功能的固化:
1. 基础光电性能终测:在常温、高低温( -40~85℃)环境下,完成器件插入损耗、消光比、半波电压、电光带宽、射频S参数 等全参数测试,筛选符合光电性能要求的器件。
2. AI智能功能标定与固件烧录
搭建AI标定测试系统,向器件输入标准测试信号,通过AI芯片采集调制器的输出信号,完成算法模型的自适应标定,包括偏置点控制参数、非线性补偿系数、链路均衡参数的自学习与固化;
完成标定后,将专用算法固件烧录到AI芯片的内置存储中,实现上电自启动、自适应闭环控制;
核心验证:标定后器件偏置点长期漂移<±1%,调制线性度提升20dB以上,高低温环境下带宽波动<5%。
3. 全功能联调测试:完成AI智能功能与调制器光电性能的全功能联调,验证自适应控制、故障自诊断、带宽调谐等功能的有效 性,剔除功能异常的器件。
3.5 可靠性验证与出厂质检
本阶段在原有LNOI调制器可靠性测试基础上,新增AI功能长期稳定性测试:
1. 环境可靠性试验:按照Telcordia GR-468-CORE标准,完成高低温循环( -40~85℃,1000次)、高温高湿存储 (85℃/85%RH,1000h)、温度冲击、振动冲击测试,测试后器件性能与智能功能无异常。
2. 长期通电老化筛选:在85℃环境下,长期通电工作1000h,完成老化后全参数复检,剔除早期失效器件,验证AI算法的长期 稳定性。
3. 出厂全检与入库:对合格成品完成激光打标(型号、序列号、批次、生产日期),实现全生命周期可追溯,完成防静电真空 包装后入库。
四、关键工艺技术与核心计算公式
4.1 核心关键工艺技术
|
工艺类别 |
核心工艺名称 |
工艺核心说明 |
良率管控目标 |
|
原有LNOI工艺复 用 |
LNOI晶圆Smart Cut™ 制备工艺 |
复用原有工艺,制备低缺陷、高均匀性的LNOI晶圆,是器 件性能的基础 |
晶圆良率> 90% |
|
|
ICP低损耗波导刻蚀工 艺 |
实现原子级光滑波导侧壁,侧壁粗糙度<0.3nm,波导传输 损耗<0.2dB/cm |
刻蚀良率> 98% |
|
|
高频行波电极制备工艺 |
实现与波导亚微米级对准的CPW电极,保证100GHz以上调 制带宽 |
电极良率> 99% |
|
新增异质集成核 心工艺 |
光电双芯片异质键合工 艺 |
实现LNOI芯片与AI芯片的高精度倒装焊/混合键合,对位精 度<1μm,降低互连寄生参数 |
键合良率> 99.5% |
|
|
硅中介层TSV与RDL加 工工艺 |
实现双芯片的高密度互连,重布线层线宽/线距<2μm, TSV孔径<10μm |
基板良率> 95% |
|
|
光电协同对准与封装工 艺 |
同步完成光学耦合与电学互连,保证光/电信号的协同匹 配,降低串扰 |
封装良率> 95% |
|
|
AI智能标定工艺 |
实现AI算法与调制器的一对一自适应标定,保证智能功能的 一致性与稳定性 |
标定良率> 99% |
4.2 核心设计与工艺计算公式
(1)LNOI调制器核心性能公式
1. 半波电压Vπ(电光调制效率核心公式) 描述调制器产生π相位差所需的外加电压,是调制效率的核心指标:
式中:
为工作波长 ,
为电极间距 ,
为铌酸锂晶体的异常光折射率 ,
为铌酸锂电光系数 (~30pm/V) ,
为光场与电场的重叠因子,
为调制电极长度。
2. 3dB电光带宽fdB (调制速率核心公式) 描述调制器的高频响应极限 ,由微波-光波速度失配、微波损耗、RC时间常数共同 决定:
式中:
为真空中的光速,
为电极长度,
为微波等效折射率,
为光波在铌酸锂波导中的群折射率。
(2)异质集成互连核心公式
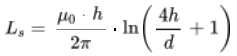
1. 倒装焊互连寄生电感Ls公式 寄生电感直接影响高频信号完整性,是异质集成设计的核心管控指标:
式中:
为真空磁导率,
为焊球高度,
为焊球直径。
2. 封装热阻Rth公式 热管理是双芯片集成的核心,直接影响器件长期可靠性:
式中:
为芯片自身热阻,
为界面热阻,
为基板热阻,
为散热底座热阻。
(3)AI智能控制核心公式
1. 自适应偏置控制损失函数(LSTM算法核心) 用于AI算法实现调制器偏置点的实时闭环锁定,抑制漂移:
式中:
为实时输出光功率,
为目标设定功率,
为实时偏置电压,
为正则化系数,抑制电压突变。
2. 光矩阵乘加运算权重调制公式(进阶计算型芯片核心) 用于AI神经网络权重的电光调制,实现光子计算:
|
式中: |
|
|
|
|
|
|
(4)量产综合良率公式

式中:
为LNOI芯片良率 ,
为AI芯片良率,
为测试标定良率。量产目标综合良率>70%。
五、核心技术难点与解决方案
|
核心难点 |
技术挑战 |
量产解决方案 |
|
双芯片异质集成 的高频信号完整性 |
LNOI芯片与AI芯片的高频互连易 产生寄生参数、信号串扰,导致带宽恶化、调制性能下降 |
1. 采用倒装焊替代长引线键合,缩短互连长度,降低寄生电感;2. 硅中介层RDL重布线优化阻抗匹配,实现50Ω连续阻抗;3. 接地隔离设计,降低射频串扰,保证100GHz以上高频性能 |
|
双芯片集成的热 管理挑战 |
AI芯片与LNOI芯片同封装工作, 热累积会导致铌酸锂折射率变化、 调制器偏置点漂移,影响性能稳定 性 |
1. 采用高导热AlN陶瓷基板/铜钨散热底座,优化热流路径;2. 芯片 贴装采用高导热共晶焊,降低界面热阻;3. 热仿真优化布局,AI芯 片与LNOI芯片热隔离设计;4. AI算法内置温度补偿模型,实时抵消 温度导致的性能漂移 |
|
量产良率与一致 性管控 |
双芯片集成工序多,LNOI芯片与 AI芯片参数匹配难度大,易导致综 合良率下降 |
1. 晶圆级CP测试后按参数配对分选,保证芯片一致性;2. 工艺参数 全流程闭环管控,SPC统计过程控制;3. 一对一AI自适应标定,抵 消器件个体差异,提升产品一致性与良率 |
|
长期可靠性与环 境适应性 |
车载、数据中心宽温环境下,光学 耦合与电气互连易出现应力失效、 功率漂移 |
1. 采用激光焊接硬固定替代胶水固定,避免老化失效;2. 低应力封 装设计,匹配不同材料的热膨胀系数;3. 全温区AI自适应补偿,保 证宽温环境下性能稳定;4. 严苛的可靠性试验与老化筛选,剔除早 期失效器件 |
—— 专注前沿光电器件研发与制造 ——
- 聚焦光电子 助力产学研 -
康冠光电主营产品:
产品推荐 | 光电探测器系列
产品推荐 | 电光调制器系列
产品推荐 | 光源激光器系列
产品推荐 | 光纤放大器系列
产品咨询/定制/批发通道:
TEL:19163827257
Mail:sales@conquer-oc.com
Web:www.conquer-oc.com

























为神经网络权重对应的相位调制量
为
为




